跳到主要內容區塊
手機版選單
search
分享、字級大小、列印、注音符號、回上一頁及搜尋不支援No JavaScript
搜尋
進階搜尋
分享
分享到Facebook(另開新視窗)
分享到google+(另開新視窗)
Plurk(另開新視窗)
分享到twitter(另開新視窗)
分享到line(另開新視窗)
分享到email(另開新視窗)
2024金門縣第24屆縣運會暨第10屆離島聯合運動會賽會成績公告
金門縣運動發展中心粉絲團 FaceBook
金門縣運動發展中心粉絲團
金門縣立游泳池粉絲團
常見問答 Q&A
常見問答
簡介 Introduction
中心簡介
首長介紹
組織架構圖
場館介紹 Venue Introduction
金城館 JinCheng Stadium
金湖綜合體育館 Kinhu Gymnastic
下載專區 Form Download
體適能健身中心會員表單區 Kinmen County Sports Fitness Center Membership Application Form
場地租借 Venue Rental
金城館
金湖綜合體育館
年度活動計畫 Annual Activity Plan
公告本場113年運動i台灣2.0各項實施計畫及期程
體育志工 Sports Volunteer
體育志願服務隊組織章程
第115年志願服務幹部名單
政府資訊公開 Government Information Disclosure
補助民間團體公告專區
辦理政策及業務宣導專區
公職人員利益衝突迴避法公開事項
政府資訊公開 - 條約、對外關係文書等
業務報告
組織、執掌、地址、電話、電子郵件信箱
法規資訊
行政指導有關文書
施政計畫、業務統計及研究報告
預算及決算書
請願之處理結果及訴願之決定
書面之公共工程及採購契約
支付或接受之補助
合議制機關之會議紀錄
重要施政成果
輿情說明
大事紀專區
運動部專區 Ministry of Sports Area
運動部補助項目
相關連結 Related Links
內政部打詐儀表板
性別主流化區
公職人員利益衝突迴避法公開揭露專區
運動部全民運動署
全國運動場館資訊網
i運動資訊平台
金門縣政府
金門縣政府教育處
金門體育會暨各單項委員會名冊表
活動成果 Performance
20251213本中心體育志工會員大會
收件者Email
網站導覽
回首頁
訊息
資安及隱私權宣告
:::
收件者Email
網站導覽
回首頁
分享
分享到Facebook(另開新視窗)
分享到google+(另開新視窗)
Plurk(另開新視窗)
分享到twitter(另開新視窗)
分享到line(另開新視窗)
分享到email(另開新視窗)
字級
字級小
字級中
字級大
金門縣運動發展中心
金門縣運動發展中心
:::
2024金門縣第24屆縣運會暨第10屆離島聯合運動會賽會成績公告
金門縣運動發展中心粉絲團 FaceBook
金門縣運動發展中心粉絲團
金門縣立游泳池粉絲團
常見問答 Q&A
常見問答
簡介 Introduction
中心簡介
首長介紹
組織架構圖
場館介紹 Venue Introduction
金城館 JinCheng Stadium
金湖綜合體育館 Kinhu Gymnastic
下載專區 Form Download
體適能健身中心會員表單區 Kinmen County Sports Fitness Center Membership Application Form
場地租借 Venue Rental
金城館
金湖綜合體育館
年度活動計畫 Annual Activity Plan
公告本場113年運動i台灣2.0各項實施計畫及期程
體育志工 Sports Volunteer
體育志願服務隊組織章程
第115年志願服務幹部名單
政府資訊公開 Government Information Disclosure
補助民間團體公告專區
辦理政策及業務宣導專區
公職人員利益衝突迴避法公開事項
政府資訊公開 - 條約、對外關係文書等
業務報告
組織、執掌、地址、電話、電子郵件信箱
法規資訊
行政指導有關文書
施政計畫、業務統計及研究報告
預算及決算書
請願之處理結果及訴願之決定
書面之公共工程及採購契約
支付或接受之補助
合議制機關之會議紀錄
重要施政成果
輿情說明
大事紀專區
運動部專區 Ministry of Sports Area
運動部補助項目
相關連結 Related Links
內政部打詐儀表板
性別主流化區
公職人員利益衝突迴避法公開揭露專區
運動部全民運動署
全國運動場館資訊網
i運動資訊平台
金門縣政府
金門縣政府教育處
金門體育會暨各單項委員會名冊表
活動成果 Performance
20251213本中心體育志工會員大會
search
分享、字級大小、列印、注音符號、回上一頁及搜尋不支援No JavaScript
搜尋
進階搜尋
:::
首頁
政府資訊公開 Government Information Disclosure
補助民間團體公告專區
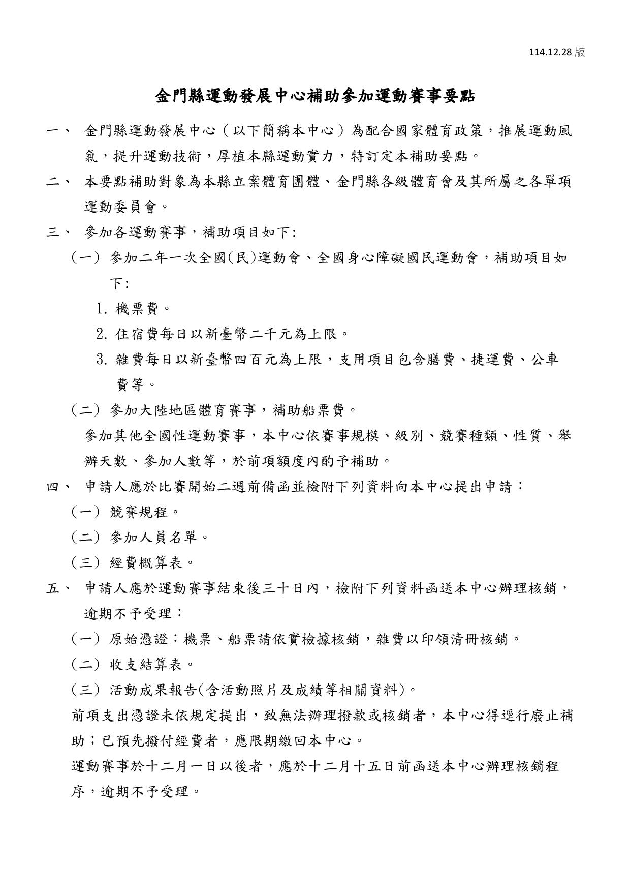
115年金門縣運動發展中心補助參加運動賽事要點、金門縣運動發展中心補助推動各項體育活動實施要點、公告
115年金門縣運動發展中心補助參加運動賽事要點、金門縣運動發展中心補助推動各項體育活動實施要點、公告
網頁功能
列印內容
MataData
注音符號
詳如附加檔